When discussing carbon footprints, the focus often falls on tangible products like steel, cement, household appliances, and smartphones. But have you ever considered that an online meeting, a hotel stay, a food delivery order, a surgical procedure, or even a psychological counseling session also quietly generates carbon emissions? These invisible emissions originate from the rapidly developing service industry. However, compared to product carbon footprints, carbon footprint accounting for the service industry is still in its infancy, facing challenges such as ambiguous standards, unclear boundaries, and difficulties in data acquisition.
Today, drawing from Carbonstop's consulting practices with over a thousand service enterprises, accumulated industry case studies, and research insights, we will explore: Why should we focus on the service industry's carbon footprint? Where do the accounting challenges lie? And how can we establish accurate, quantifiable carbon footprint accounting methods suited to service scenarios? What practical assistance can professional expertise offer for the carbon management journey of service enterprises?

Carbon Footprint Accounting in the Service Industry:
Dual Drivers of Significance and Purpose
Anchoring the Invisible Battlefield of the Dual Carbon Transition
- An Inevitable Requirement for Policy Compliance: The state has explicitly proposed establishing a product carbon footprint management system. As an economic pillar, the service industry will gradually be included in the dual control assessment for carbon emissions. Proactive accounting can mitigate policy risks.
- A New Dimension of Market Competition: Over half of consumers prefer low-carbon and environmentally friendly service providers. Low-carbon services have become a crucial tool for companies to attract customers and build brand differentiation.
- A Passport for Global Trade: Regulations like the EU Battery Regulation and CSRD require disclosure of carbon emissions across the entire value chain. Scope 3 emissions from the service industry directly impact access to international business.
From Taking Stock to Creating Value
- Accurately Identifying Emission Hotspots: Pinpoint high-carbon segments in the entire service process, such as empty running rates in logistics, building energy consumption in hotels, and carbon emissions from single-use items in medical services.
- Quantifying Emission Reduction Potential: Use scientific accounting to clarify emission reduction priorities, providing data support for process optimization and technological upgrades.
- Building a Green Supply Chain: Promote collaborative carbon reduction with upstream and downstream partners. For example, logistics companies can require suppliers to use biodegradable packaging, and the medical service industry can adopt reusable consumables.
- Enhancing Sustainable Competitiveness: Align with green consumption trends and gain policy support and market premiums through carbon labeling certifications and ESG disclosures.

Core Challenges in Carbon Accounting for the Service Industry:
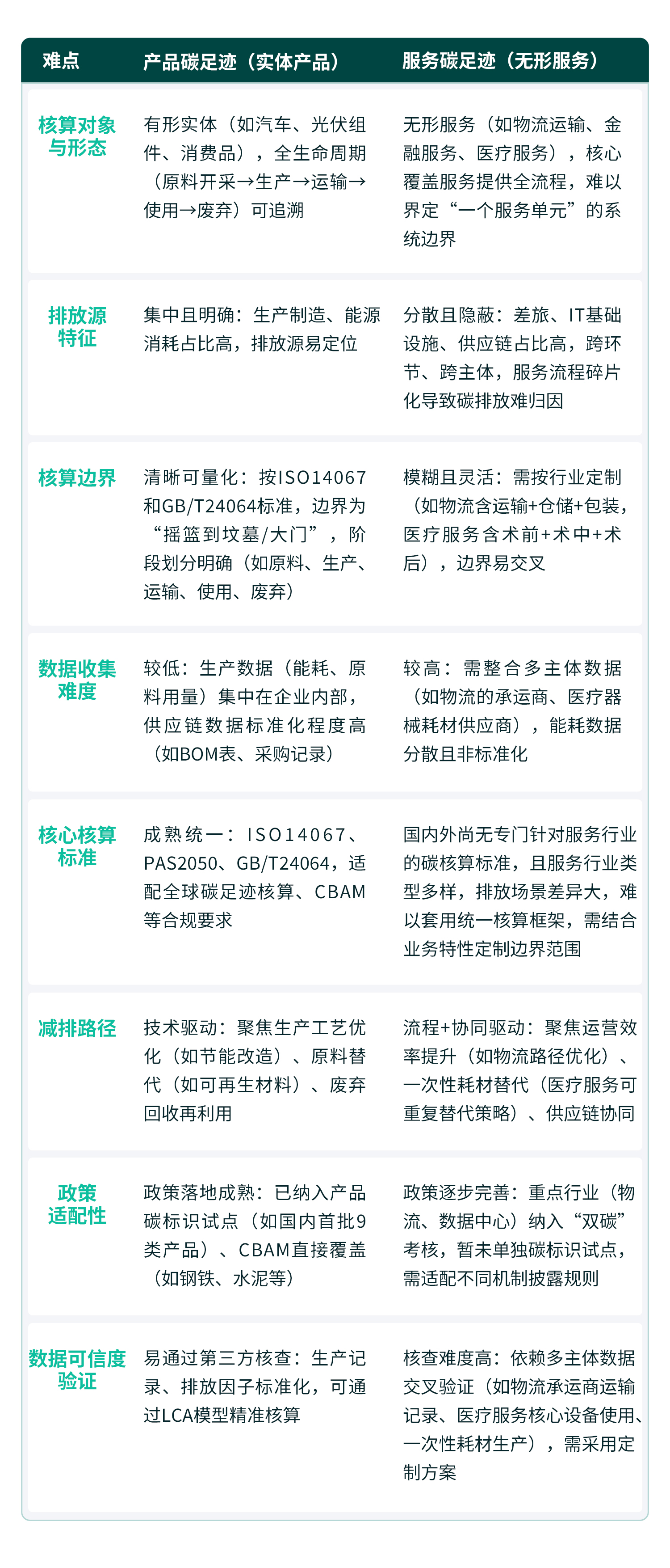
The Dilemma of Tracking Intangible Services
Unlike the clear "raw materials - production - finished product" chain of product carbon footprints, carbon accounting for services faces multiple challenges:


Research Insights on Carbon Footprint Accounting in the Service Industry
Currently, domestic and international carbon footprint accounting for the service industry has established an international common framework centered on the GHG Protocol and ISO series standards, along with standard systems covering subdivided sectors (e.g., ISO 14083, GLEC for logistics), providing a foundational basis. However, in practice, existing methodologies still face prominent issues such as ambiguous boundary definition, difficulties in data coordination, generalized Scope 3 accounting, and insufficient industry-specific adaptation, leading to inaccurate results that are disconnected from the actual emission reduction needs of enterprises. Based on Carbonstop's carbon management consulting practice with over a thousand service enterprises and deep insights into industry pain points, we believe that a scientifically viable carbon footprint accounting method for the service industry should be a full-chain system that aligns with real-world scenarios, is data-driven, and ultimately enables carbon reduction implementation. We have summarized four core characteristics of service carbon footprint accounting:
- Boundaries Must Be Dynamic, Responsibility Allocation Must Be Clear
Existing methodologies often suffer from rigid boundary definitions, either copying the physical lifecycle logic of products or mixing industry scopes, resulting in non-comparable accounting outcomes. Therefore, boundary definition must ensure comparability and consistency of carbon footprint results based on actual service scenarios and responsibility allocation:
- Dynamic Scenario Boundaries: Anchor on the core purpose of service delivery, replacing fixed physical boundaries. For example, the medical service of a surgery is segmented by the entire diagnosis and treatment process (pre-operative assessment, surgical procedure, post-operative follow-up). Different service scenarios within the same industry require flexible adjustment of boundary modules to suit the intangible and customized nature of services.
- Responsibility Allocation Boundaries: Clarify the attribution of Scope 3 emissions. For example, patient commuting emissions for a surgical medical service can be segmented based on medical necessity. If necessary, they can be fully included in the boundary; if not, research into the proportion based on patient autonomous decision-making is needed for allocation, avoiding omission or double-counting due to responsibility ambiguity.
2.Data Collection Must Be Intelligent, Avoiding Fragmentation and Low Quality
Emission sources in the service industry are dispersed, and data flows across multiple entities. Existing manual reporting and ledger recording models suffer from data lag and significant errors. The ideal method should build a full-process data collection mechanism:
- Multi-Entity Collaborative Collection: Establish a collaborative system involving enterprise-owned data, supply chain data, and third-party monitoring data. Connect with suppliers, carriers, and other partners through standardized data interfaces to address the core pain point of difficult Scope 3 data acquisition in the service industry. For example, carbon footprint accounting for a surgical medical service involves many consumables. Medical institutions can require medical consumable manufacturers to directly disclose product carbon footprint data on a digital platform.
- Empowerment through Digital Tools: Develop digital intelligence tools, combined with technologies like AI validation, to replace traditional manual collection. For example, for a surgical medical service carbon footprint, allocate energy consumption via smart meters based on the duration of the target surgery, not based on irrelevant attributes like "department area." Simultaneously, use algorithms to validate data consistency and avoid human error.
3.Customized Accounting Models to Avoid Distorted Results
Existing general frameworks are not highly adaptable to the subdivided scenarios of the service industry. Services vary widely, and service scenarios differ; the same calculation logic cannot be used. The ideal method should create industry-customized accounting models:
- Segmented Industry Modules: For the medical service industry, for example, carbon emissions from an ophthalmic surgery and an orthopedic surgery differ significantly in procedure, equipment, duration, consumables, etc. Key emission breakdown logic should be provided for different modules.
- Flexible Calculation Logic: Allocate shared resources based on service relevance. For example, the carbon footprint of medication used during a surgery should not be fully included based on the entire bottle's footprint but should be included in the scope according to the actual proportion used during the surgery, ensuring the accounting results accurately reflect the actual emission contribution of different services.
4.Keep the Original Purpose of Emission Reduction in Mind, Avoid Calculating Without Acting
Existing methodologies often remain at the level of accounting statistics and cannot directly support the green transformation of service enterprises. The ideal method should integrate accounting, analysis, and reduction throughout the process:
- Accurate Identification of Emission Hotspots: Automatically locate high-emission segments through accounting results. For example, for the procurement of single-use consumables in an ophthalmic surgery service process, output quantified emission proportions and emission reduction potential analysis.
- Customized Output of Emission Reduction Pathways: Match targeted emission reduction measures based on industry characteristics and enterprise resources, such as providing hospitals with low-carbon consumables procurement strategies and energy-saving equipment upgrade plans.
The following two articles both focus on research into the carbon footprint of a single-eye cataract surgery medical service. Figure 1's article first reports the carbon footprint of cataract surgery in the UK, covering the boundaries of this medical service from pre-operative, intra-operative, to post-operative stages. The results indicate that emissions from procured single-use medical supplies accounted for 53.8%. Figure 2's article discusses how Aravind Eye Hospital in India uses special processes to handle stainless steel instruments, tools, and staff wearables that might otherwise be discarded after surgery, employing methods like reusing surgical instruments and single-use items to reduce the carbon footprint of a single-eye cataract surgery by over 95% compared to the UK. The conclusion drawn from both studies is: Only by first clarifying the full-process boundaries of the service, then accurately locating such high-proportion hidden emission sources, and finally promoting targeted application of emission reduction measures, can carbon reduction in the service industry move from vague to precise.

Carbon Footprint Boundary of Cataract Surgery in the UK

Main Emission Proportions of Carbon Footprint for Cataract Surgery in the UK

Comparison of Carbon Footprint for Cataract Surgery between Aravind Eye Hospital and the UK

Carbonstop:
A Professional Partner and Technical Support for Carbon Management in the Service Industry
From national strategy to international rules, carbon management in the service industry has shifted from voluntary exploration to a rigid requirement. Under the guidance of the Dual Carbon goals, the "Opinions of the Central Committee of the Communist Party of China and the State Council on Completely, Accurately, and Comprehensively Implementing the New Development Concept and Doing a Good Job in Carbon Peaking and Carbon Neutrality" explicitly proposes to "accelerate the green transformation of commerce, circulation, information services, etc., and enhance the low-carbon development level of the service industry," incorporating the green transformation of the service industry into the national carbon peaking overall layout. The implementation of international rules like the EU CBAM carbon border tax and the ISSB sustainability disclosure standards further forces the inclusion of carbon footprint accounting in service industry supply chains. The dual drive of internal and external policies is pushing carbon management in the service industry from vague awareness into a critical stage of precise deepening. Among them, four major service sectors—logistics services, medical services, data centers & information services, and financial services—are about to enter a period of deepened carbon management due to their relatively high emission proportions, clear policy direction, and urgent compliance requirements, becoming pioneers in the service industry's dual carbon transition and core areas for low-carbon value creation.
Facing the core pain points of ambiguous carbon accounting boundaries, dispersed emission sources, and difficult data acquisition in the service industry, Carbonstop has accumulated solid practical experience and leading technological advantages through years of dedicated effort. At the industry research level, we closely follow international standards like ISO 14067 and have participated in formulating national standards like GB/T 24067. We have optimized key methodologies such as boundary definition and data allocation for service industry characteristics and built exclusive carbon factor libraries covering subdivided fields like logistics, healthcare, and finance. At the practical implementation level, Carbonstop has provided carbon management solutions for over a thousand enterprises, encompassing both centralized carbon footprint accounting for multi-regional, multi-site enterprises and handling complex scenarios unique to the service industry, such as shared resource emission allocation and supply chain indirect emission tracing. Through self-developed digital tools and AI modeling technology, we can quickly locate carbon footprint hotspots in the service industry and deliver a one-stop "Calculate-Reduce-Engage-Offset-Spread" (CREOS) solution, helping enterprises maximize the value of low-carbon transformation on a compliance foundation.
Looking ahead, Carbonstop will continue to deepen technological R&D and scenario applications for carbon management in the service industry, assisting more service enterprises in seizing opportunities presented by policy incentives and market competition, transforming "invisible emissions" into advantages for green development.

